1.防水1400W切割灯
2.光源采用1,200W LED光引擎,
3.整机功率1400W,有效出光直径为250mm,具备光束、图案、染色、切割等功能;
4.整机色温≥ 6,500K;
5.缩放角度≤6°& ≥50°;
6.光通量≥35,000 lm;
7.高显指模式 Ra≥90,配备高显指片用于切换高显指模式;
8.具有线性CMY混色系统+CTO色温调节:2,700K-6,500K;
9.固定图案盘:≥1个固定图案盘,≥10种图案;
10.旋转图案盘:≥1个旋转图案盘,≥8种旋转图案,图案片外径≥22.5mm,图案片内径≥17mm;
11.颜色盘:≥1个颜色盘,≥6种固定颜色,双向彩虹效果;
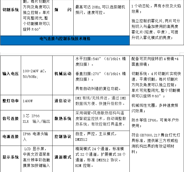
12.一个动态轮,具有水纹及火焰效果;
13.独立控制的雾化片,两片可分别切入与叠加使用的高亮度雾化片(轻度、中度),可提升切入雾化模式的亮度;
14.配备可双向旋转的4棱镜+4面直排镜;
15.切割系统:4片切割片实现快速、平滑切割,每片切割片方向及角度可以独立控制;单片可完整闭光,整个切割模块可以旋转±60°;
16.机械线性光圈,多种速度频闪效果;
17.防水等级IP66,可常年户外使用;
18.符合GB7000.217舞台灯光灯具标准,提供第三方权威检测机构出具的有效证明材料;







粤公网安备44030002003161号